Monitoring a Single Event
A single event can be monitored using the UEM Manager.
UEM Manager
The UEM Manager provides a command line interface from which all parameters required to define an event and its associated event handlers can be specified. In addition, the ID of a stored event definition or event handler can be used as an alternative to specifying all parameters explicitly.
When a UEM Manager is started, it sends a request to the specified local or remote Universal Broker to start a UEM Server. Because the request to start the UEM Server comes from a client application (that is, UEM Manager), it is a demand-driven Server that is started.
The UEM Manager sends the monitoring request to the UEM Server. The UEM Server validates the request and supplies default values for any required parameters that were not specified from the command line.
The UEM Manager command line provides for the assignment of an event handler to execute whenever the UEM Server sets the state of an event occurrence or state of the event itself. The UEM Server then is responsible for executing the assigned event handlers which are appropriate for the state change.
UEM Server Monitoring
The UEM Server will monitor the event until either of the following conditions is satisfied:
- Required number of expected event occurrences has been detected
- Inactive date and time specified for the event definition elapses.
When either of these occurs, the event becomes inactive and the UEM Server stops monitoring it. The UEM Server then ends after informing the UEM Manager of the result of the monitoring request. The UEM Manager will set its exit code based on this information. This is the default behavior.
However, if an option was set in the UEM Manager instructing it to not wait on the UEM Server, the UEM Manager will end as soon as the UEM Server acknowledges its receipt of a valid monitoring request.
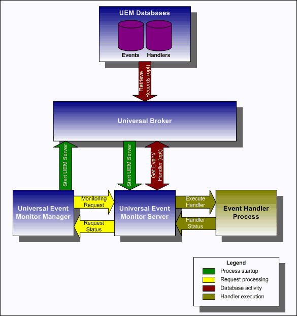
UEM Manager Overview
The following figure illustrates the interaction of the Universal Broker and the Universal Event Monitor components involved when a UEM Manager is executed.
